Vai al contenuto
Home
Chi sono
Servizi
Consulenza Ingegneristica
Progettazione schemi elettrici
PCB Design & Prototipazione
Domotica su misura
Portfolio
Blog
Faq
Contatti
Home
Chi sono
Servizi
Consulenza Ingegneristica
Progettazione schemi elettrici
PCB Design & Prototipazione
Domotica su misura
Portfolio
Blog
Faq
Contatti
Prenota una call
Home
Chi sono
Servizi
Consulenza Ingegneristica
Progettazione schemi elettrici
PCB Design & Prototipazione
Domotica su misura
Portfolio
Blog
Faq
Contatti
Prenota una call
info@ltelettronica.it
torna indietro
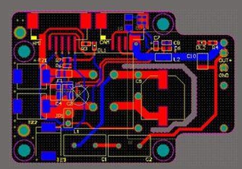
Scheda per alimentazione unità video
Scheda con DC/DC isolato per l’alimentazione di una camera HD.
Modello 3D
Pcb
Scheda fisica
torna indietro
Condividi su:
Progetti recenti
Scheda per connessione Ethernet
Scheda per gestione unità video