Vai al contenuto
Home
Chi sono
Servizi
Consulenza Ingegneristica
Progettazione schemi elettrici
PCB Design & Prototipazione
Domotica su misura
Portfolio
Blog
Faq
Contatti
Home
Chi sono
Servizi
Consulenza Ingegneristica
Progettazione schemi elettrici
PCB Design & Prototipazione
Domotica su misura
Portfolio
Blog
Faq
Contatti
Prenota una call
Home
Chi sono
Servizi
Consulenza Ingegneristica
Progettazione schemi elettrici
PCB Design & Prototipazione
Domotica su misura
Portfolio
Blog
Faq
Contatti
Prenota una call
info@ltelettronica.it
torna indietro
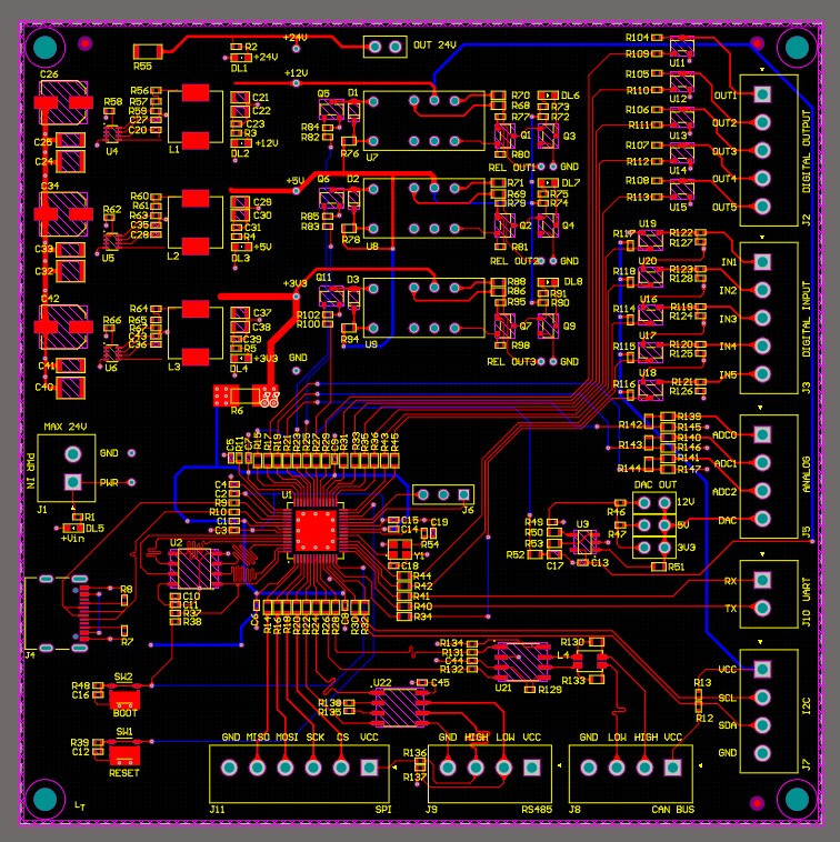
Scheda per validazione prototipi
Scheda con microcontrollore con interfaccia CAN Bus e RS485 per la validazione di prototipi.
Modello 3D
Pcb
torna indietro
Condividi su:
Progetti recenti
Scheda per gestione unità video
Scheda per display TFT
Scheda per alimentazione unità video
Scheda per display RGB
Scheda per gestione touch
Scheda per connessione Ethernet