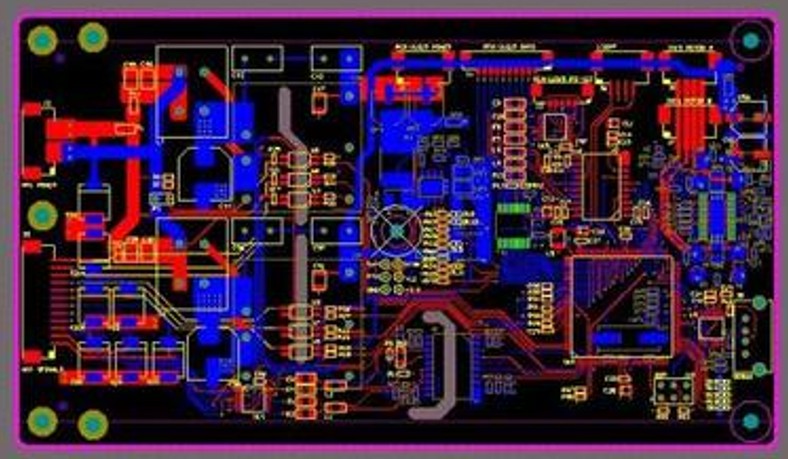
Scheda con microcontrollore con 2 DC/DC isolati, controllo motore passo-passo, interfacce RS-422, RS-485, I2C, USB per il controllo di unità video.